108 câu trắc nghiệm Sinh học 12 Kết nối tri thức Bài 13 (Đúng sai - Trả lời ngắn) có đáp án - Phần 2
44 người thi tuần này 4.6 472 lượt thi 35 câu hỏi
Bạn cần đăng ký gói VIP ( giá chỉ từ 199K ) để làm bài, xem đáp án và lời giải chi tiết không giới hạn.
🔥 Học sinh cũng đã học
89 câu trắc nghiệm Sinh học 12 Cánh diều Bài 3 (Đúng sai - Trả lời ngắn) có đáp án - Phần 2
89 câu trắc nghiệm Sinh học 12 Cánh diều Bài 3 (Đúng sai - Trả lời ngắn) có đáp án - Phần 1
254 câu trắc nghiệm Sinh học 12 Cánh diều Bài 1 (Đúng sai - Trả lời ngắn) có đáp án - Phần 7
254 câu trắc nghiệm Sinh học 12 Cánh diều Bài 1 (Đúng sai - Trả lời ngắn) có đáp án - Phần 6
254 câu trắc nghiệm Sinh học 12 Cánh diều Bài 1 (Đúng sai - Trả lời ngắn) có đáp án - Phần 5
254 câu trắc nghiệm Sinh học 12 Cánh diều Bài 1 (Đúng sai - Trả lời ngắn) có đáp án - Phần 4
254 câu trắc nghiệm Sinh học 12 Cánh diều Bài 1 (Đúng sai - Trả lời ngắn) có đáp án - Phần 3
254 câu trắc nghiệm Sinh học 12 Cánh diều Bài 1 (Đúng sai - Trả lời ngắn) có đáp án - Phần 2
Danh sách câu hỏi:
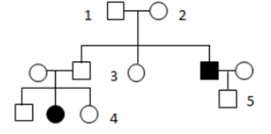
Lời giải
Đáp án đúng là C
| Gene quy định bệnh là gene lặn (gọi là a) nằm trên NST quy định.
(1) Xác suất mang gene bệnh của người thứ gái (3) là 66,67% đúng, do bố mẹ (1), (2) sinh được 1 người con bị bệnh họ đều có KG dị hợp Aa Xác suất mang gene bệnh của người không bị bệnh (3) = (2) Bệnh do gene lặn nằm trên NST thường chi phối. đúng (3) Những người không mang bệnh trong gia đình nói trên đều không mang allele gây bệnh. sai, người (5) không bệnh nhưng chắc chắn nhận 1 allele a từ bố bị bệnh. (4) Xác suất những đứa trẻ mắc chứng phenylketonuria được sinh ra từ cặp vợ chồng 4 và 5 nếu họ kết hôn là 16,67% đúng, (5) có KG: Aa tạo giao tử A: a; (4) có khả năng có kiểu gene AA:Aa tạo giao tử A=; a= xác suất sinh con bị bệnh = x = = 16,67%. |
Lời giải
Đáp án đúng là D
Cặp vợ chồng 1-2 bình thường, có con bị bệnh bình thường là trội hoàn toàn so với a là bị bệnh
Mà người con bị bệnh là con gái gene quy định tính trạng nằm trên NST thường
Người 4, 8, 9, 17, 21 có kiểu gene là aa
Người 4: aa bố mẹ 1 x 2: Aa x Aa
Người 4: aacon 11, 12 bình thường: Aa, Aa
Người 21: aa bố mẹ 12 x 13: Aa x Aa
Người 13 Aabố mẹ 6x7 có ít nhất 1 người mang allele a trong kiểu gene4 đúng
Vậy những người có kiểu gene Aa là: 1, 2, 11, 12, 13
Vây có tổng cộng số người biết kiểu gene là 10 người 1 sai 2 sai 3 sai 4 đúng
Lời giải
Đáp án đúng là A
Quần thể đang ở trạng thái cân bằng.
Cấu trúc di truyền của quần thể: .
Người bình thường có thành phần kiểu gene: .
Người chồng:
Bố chồng có kiểu gene Aa. Vợ có kiểu gene Tỉ lệ giao tử: .
Thành phần kiểu gene ở đời con: .
Người chồng có thành phần kiểu gene: .
Người vợ:
Bố có kiểu gene AA.
Mẹ vợ có kiểu gene Tỉ lệ giao tử .
Người vợ có thành phần kiểu gene .
Xác suất để cặp vợ chồng trên sinh được đứa con thuận tay phải mang 2 allele khác nhau trong kiểu gene là .
Lời giải
Đáp án đúng là A
Xét tính trạng nhóm máu:
-Cặp vợ chồng 1x2: nhóm máu A lấy nhóm máu O
Có con là nhóm máu O
Cặp vợ chồng này có kiểu gene là
Con của họ: người 5 và người 6 có kiểu gene
Người 7 có kiểu gene
-Cặp vợ chồng 3x4: nhóm máu B lấy nhóm máu B
Có con là nhóm máu O
Cặp vợ chồng này có kiểu gene là
Con của họ: người 9 mang nhóm máu
Người 8 chưa biết kiểu gene, chỉ biết là dạng
-Nếu người 6 kết hôn người 9:
100% không thể sinh con có nhóm máu AB - 4 sai
Xét tính trạng bị bệnh:
-Cặp vợ chồng 1x2 bình thường sinh con bị bệnh.
Allele gây bệnh là allele lặn
Mà đứa con bị bệnh là con gái do vậy allele gây bệnh nằm trên NST thường. Quy ước: D bình thường >> d bị bệnh
- Cặp vợ chồng 1x2 có kiểu gene Dd x Dd
Người 5 và người 7 có kiểu gene dạng
Cặp vợ chồng 3 x 4 có con bị bệnh
Cặp vợ chồng này có kiểu gene là dd x Dd
Người con số 8 có kiểu gene là Dd
-Cặp vợ chồng 7x8:
Xác suất để cặp vợ chồng này sinh con đầu lòng là con gái, không mang allele gây bệnh là:
1 đúng, những người biết rõ kiểu gene là 1, 2, 3, 4, 6, 9
2 sai
3 sai, người số 9 có kiểu gene đồng hợp là
Lời giải
Hướng dẫn giải
Đáp án đúng là A
(1) sai. Vì bệnh hồng cầu hình liềm do đột biến gene làm cho chuỗi b- hemoglobin thay thế amino acid glutamic bằng valin ở vị trí số 6 trong chuỗi polypeptide.
(2) sai. Vì hội chứng Down do đột biến lệch bội xảy ra ở NST thường.
(3) đúng. Bệnh mù màu, máu khó đông do allele lặn nằm ở vùng không tương đồng trên NST giới tính X quy định.
(4) sai. Vì hội chứng Turners (XO) do đột biến lệch bội ở nhiễm sắc thể giới tính.
(5) sai. Vì bệnh phenylketo niệu do đột biến gene lặn nằm trên NST thường gây ra.Câu 6
A. 1/16.
B. 1/6.
C. 1/64.
D. 1/24.
Lời giải
Bạn cần đăng ký gói VIP ( giá chỉ từ 199K ) để làm bài, xem đáp án và lời giải chi tiết không giới hạn.
Lời giải
Bạn cần đăng ký gói VIP ( giá chỉ từ 199K ) để làm bài, xem đáp án và lời giải chi tiết không giới hạn.
Câu 8
(1), (3), (5).
(2), (3), (6).
(1), (2), (3), (6).
(1), (4), (5).
Lời giải
Bạn cần đăng ký gói VIP ( giá chỉ từ 199K ) để làm bài, xem đáp án và lời giải chi tiết không giới hạn.
Câu 9
1/3 thiếu máu nặng: 2/3 thiếu máu nhẹ.
2/3 bình thường: 1/3 thiếu máu nhẹ.
1/3 bình thường: 2/3 thiếu máu nhẹ.
1/2 bình thường: 1/2 thiếu máu nhẹ.
Lời giải
Bạn cần đăng ký gói VIP ( giá chỉ từ 199K ) để làm bài, xem đáp án và lời giải chi tiết không giới hạn.
Câu 10
A. Bệnh ung thư là một loại bệnh di truyền, thường phát sinh ở các tế bào sinh dưỡng và không thể truyền qua các thế hệ.
B. Bệnh máu khó đông và bệnh mù màu do đột biến gene lặn trên NST giới tính X, thường phổ biến ở nam và ít gặp ở nữ.
C. Bệnh Phenylketon niệu có thể được chữa khỏi nếu được phát hiện sớm và loại bỏ phenylketon ra khỏi khẩu phần ăn từ giai đoạn sớm.
D. Hội chứng Down là một loại bệnh di truyền tế bào và có thể được phát hiện sớm bằng phương pháp sinh thiết tua nhau thai.
Lời giải
Bạn cần đăng ký gói VIP ( giá chỉ từ 199K ) để làm bài, xem đáp án và lời giải chi tiết không giới hạn.
Lời giải
Bạn cần đăng ký gói VIP ( giá chỉ từ 199K ) để làm bài, xem đáp án và lời giải chi tiết không giới hạn.
Câu 12
Tìm hiểu cấu trúc của tế bào.
Tìm ra vị trí của các gene ở trên NST để lập bản đồ di truyền.
Tìm ra quy luật di truyền của các tính trạng ở trong tế bào người.
Tìm ra khuyết tật về kiểu gene của các bệnh di truyền để điều trị kịp thời.
Lời giải
Bạn cần đăng ký gói VIP ( giá chỉ từ 199K ) để làm bài, xem đáp án và lời giải chi tiết không giới hạn.
Lời giải
Bạn cần đăng ký gói VIP ( giá chỉ từ 199K ) để làm bài, xem đáp án và lời giải chi tiết không giới hạn.
Lời giải
Bạn cần đăng ký gói VIP ( giá chỉ từ 199K ) để làm bài, xem đáp án và lời giải chi tiết không giới hạn.
Lời giải
Bạn cần đăng ký gói VIP ( giá chỉ từ 199K ) để làm bài, xem đáp án và lời giải chi tiết không giới hạn.
Lời giải
Bạn cần đăng ký gói VIP ( giá chỉ từ 199K ) để làm bài, xem đáp án và lời giải chi tiết không giới hạn.
Câu 17
Chọc dò dịch ối lấy tế bào phôi, đếm số lượng NST có trong tế bào.
Sinh thiết tua nhau thai lấy tế bào phôi phân tích DNA.
Sinh thiết tua nhau thai lấy tế bào phôi cho phân tích protein.
Chọc dò dịch ối lấy tế bào phôi cho phân tích NST giới tính X.
Lời giải
Bạn cần đăng ký gói VIP ( giá chỉ từ 199K ) để làm bài, xem đáp án và lời giải chi tiết không giới hạn.
Câu 18
loại bỏ ra khỏi cơ thể người bệnh các sản phẩm dịch mã của gene gây bệnh.
gây đột biến để biến đổi các gene gây bệnh trong cơ thể người thành các gene lành.
thay thế các gene đột biến gây bệnh trong cơ thể người bằng các gene lành.
đưa các prôtêin ức chế vào trong cơ thể người để các prôtêin này ức chế hoạt động của gene gây bệnh.
Lời giải
Bạn cần đăng ký gói VIP ( giá chỉ từ 199K ) để làm bài, xem đáp án và lời giải chi tiết không giới hạn.
Câu 19
Gây đột biến bằng tác nhân vật lí.
Gây đột biến bằng tác nhân hóa học.
Công nghệ tế bào.
Liệu pháp gene.
Lời giải
Bạn cần đăng ký gói VIP ( giá chỉ từ 199K ) để làm bài, xem đáp án và lời giải chi tiết không giới hạn.
Lời giải
Bạn cần đăng ký gói VIP ( giá chỉ từ 199K ) để làm bài, xem đáp án và lời giải chi tiết không giới hạn.
Lời giải
Bạn cần đăng ký gói VIP ( giá chỉ từ 199K ) để làm bài, xem đáp án và lời giải chi tiết không giới hạn.
Câu 22
Sinh thiết tua nhau thai lấy tế bào phôi cho phân tích protein.
Sinh thiết tua nhau thai lấy tế bào phôi cho phân tích DNA.
Chọc dò dịch ối lấy tế bào phôi cho phân tích NST thường.
Chọc dò dịch ối lấy tế bào phôi cho phân tích NST giới tính X.
Lời giải
Bạn cần đăng ký gói VIP ( giá chỉ từ 199K ) để làm bài, xem đáp án và lời giải chi tiết không giới hạn.
Lời giải
Bạn cần đăng ký gói VIP ( giá chỉ từ 199K ) để làm bài, xem đáp án và lời giải chi tiết không giới hạn.
Lời giải
Bạn cần đăng ký gói VIP ( giá chỉ từ 199K ) để làm bài, xem đáp án và lời giải chi tiết không giới hạn.
Câu 25
A. phân tích chất lượng nước ối.
B. xác định quá trình phát triển của phôi thai.
C. xác định đặc điểm tử cung của người mẹ.
D. phân tích nhiễm sắc thể và DNA.
Lời giải
Bạn cần đăng ký gói VIP ( giá chỉ từ 199K ) để làm bài, xem đáp án và lời giải chi tiết không giới hạn.
Câu 26
A. Tạo ra những mô mới, chức năng mới; phục hồi chức năng của tế bào cũ hoặc mô cũ.
B. Thay đổi kiểu gene của tế bào, thêm chức năng mới; phục hồi chức năng của tế bào cũ hoặc mô cũ.
C. Phục hồi chức năng của tế bào cũ hoặc mô cũ, sửa chữa sai hỏng di truyền; thêm chức năng mới cho tế bào.
D. Phục hồi chức năng của tế bào cũ hoặc mô cũ, sửa chữa sai hỏng di truyền; thêm các kiểu gene hoàn toàn mới, chức năng mới cho tế bào.
Lời giải
Bạn cần đăng ký gói VIP ( giá chỉ từ 199K ) để làm bài, xem đáp án và lời giải chi tiết không giới hạn.
Câu 27
A. phân tích chất lượng nhau thai.
B. xác định quá trình phát triển của phôi thai.
C. xác định đặc điểm tử cung của người mẹ.
D. phân tích nhiễm sắc thể và DNA.
Lời giải
Bạn cần đăng ký gói VIP ( giá chỉ từ 199K ) để làm bài, xem đáp án và lời giải chi tiết không giới hạn.
Câu 28
A. đột biến cấu trúc nhiễm sắc thể.
B. đột biến gene.
C. đột biến lệch bội.
D. đột biến đa bội.
Lời giải
Bạn cần đăng ký gói VIP ( giá chỉ từ 199K ) để làm bài, xem đáp án và lời giải chi tiết không giới hạn.
Câu 29
A. Gây đột biến gene gây bệnh thành các gene lành.
B. Loại bỏ các sản phẩm của gene gây bệnh.
C. Ức chế hoạt động của gene gây bệnh.
D. Bổ sung gene lành vào cơ thể người bệnh.
Lời giải
Bạn cần đăng ký gói VIP ( giá chỉ từ 199K ) để làm bài, xem đáp án và lời giải chi tiết không giới hạn.
Lời giải
Bạn cần đăng ký gói VIP ( giá chỉ từ 199K ) để làm bài, xem đáp án và lời giải chi tiết không giới hạn.
Lời giải
Bạn cần đăng ký gói VIP ( giá chỉ từ 199K ) để làm bài, xem đáp án và lời giải chi tiết không giới hạn.
Lời giải
Bạn cần đăng ký gói VIP ( giá chỉ từ 199K ) để làm bài, xem đáp án và lời giải chi tiết không giới hạn.
Lời giải
Bạn cần đăng ký gói VIP ( giá chỉ từ 199K ) để làm bài, xem đáp án và lời giải chi tiết không giới hạn.
Lời giải
Bạn cần đăng ký gói VIP ( giá chỉ từ 199K ) để làm bài, xem đáp án và lời giải chi tiết không giới hạn.
Lời giải
Bạn cần đăng ký gói VIP ( giá chỉ từ 199K ) để làm bài, xem đáp án và lời giải chi tiết không giới hạn.







